|
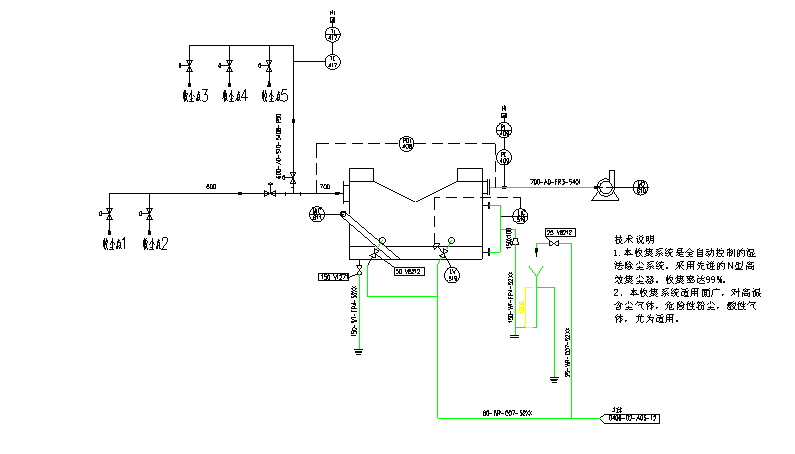
N型高效湿式收尘机是我公司自行开发的新型的一种除尘器,采用美国西屋公司(westing house co,ltd.) 技术U型管技术,它结构简单使用方便。该机投资省,运行费用低。 本机组适用于净化无腐蚀性的,温度不大于300℃的含尘气体,特别是对含浓度较高的场所尤为适宜。允许入口浓度为10×103毫克/米3,对于净化具有一定粘性的粉尘亦能获得很好的效果。 本机组内壁可涂防腐层制作,有效解决一些腐蚀气体的除尘。 二、 特点
- 水力除尘效率高达99%
- 运行费用低,能耗小。
- 多用途,适用面广。
- 低阻高效
1、化工、制药、食品、建材、冶金、铸造,机械加工等行业; 2、处理高浓度的粉尘; 3、处理含激素的粉尘及气体; 4、处理含湿性的粉尘及气体; 5、处理含高温的粉尘及气体; 6、处理含有害气体的粉尘;
四、技术参数:
| 型号规格 |
进口风速(米3/秒) |
处理风量(米3/时) |
阻 力 (公斤/米2) |
耗水量 |
效率(%) |
外形尺寸 长×宽×高 (mm) |
重量 (公斤) |
| N-5型 |
18 |
5000 |
100-160 |
0.16 |
99 |
1568×1284×3124 |
674 |
| N-7型 |
18 |
7000 |
100-160 |
0.23 |
99 |
1568×1634×3240 |
882 |
| N-10型 |
18 |
10000 |
100-160 |
0.33 |
99 |
1568×2012×3579 |
1010 |
| N-14型 |
18 |
14000 |
100-160 |
0.46 |
99 |
1956×2600×4828 |
1916 |
| N-20型 |
18 |
20000 |
100-160 |
0.66 |
99 |
2573×2600×4828 |
2321 |
| N-30型 |
18 |
30000 |
100-160 |
0.98 |
99 |
3279×2600×4828 |
2914 |
| N-40型 |
18 |
40000 |
100-160 |
1.32 |
99 |
4200×2250×5196 |
3714 |
| N-60型 |
18 |
60000 |
100-160 |
1.79 |
99 |
5913×2250×5566 |
4974 | 五、工艺流程图:
 |